皇冠信用网出租代理 _重大资产重组!000688,拟逾31亿元买矿
皇冠代理管理端(www.9990088.com)-开会_员出_租平_台,皇冠体育/—开会员账号—(招登1登2登3(平台出租,来源:e公司
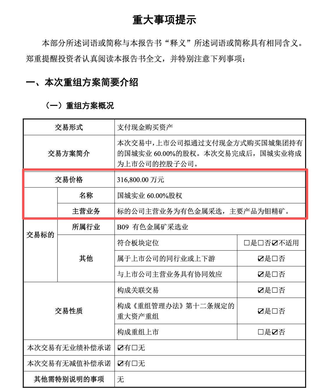
11月7日晚,国城矿业(000688)披露重大资产交易案,拟31.68亿元购买大股东手中持有的矿山皇冠信用网出租代理 。
交易方案显示,国城矿业拟通过支付现金方式,购买国城集团持有的内蒙古国城实业有限公司(下称“国城实业”)60%的股权皇冠信用网出租代理 。 本次交易完成后,国城实业将成为上市公司的控股子公司。本次交易构成重大资产重组。

成立于2005年的国城实业,注册资金10.5亿元,主营业务为有色金属采选,目前在产矿山为内蒙古卓资县大苏计钼矿,钼原矿石经过破碎、研磨及浮选后产出钼精矿,钼精矿为标的公司主要产品皇冠信用网出租代理 。
财报数据显示,2024年,标的公司营业收入为21.85亿元,归母净利润为9.42亿元;2025年1—6月份,标的公司营业收入为10.74亿元,归母净利润为4.35亿元皇冠信用网出租代理 。
报告期内,标的公司持有的采矿许可证,其证载生产规模为500万吨/年皇冠信用网出租代理 。目前标的公司正在办理扩大矿区范围的采矿权变更手续,拟将生产规模扩大到800.00万吨/年。
公告显示,本次交易标的资产100%股权对应价值为52.8亿元,对应标的资产60%股权为31.68亿元,经交易双方协商,最终确定的交易价格为31.68亿元皇冠信用网出租代理 。

股权交易记录显示,2023年6月8日,国城集团与五矿信托签署《产权交易合同》,约定五矿信托将其持有的国城实业8%的股权以2.31亿元的价格转让与国城集团皇冠信用网出租代理 。也就是说,两年多前,国城实业100%股权的估值为28.88亿元。
值得一提的是,2022年4月,国城矿业召开董事会审议通过重组草案等相关议案,公司拟以支付现金的方式购买国城集团、五矿信托持有的国城实业100%股权皇冠信用网出租代理 。但是,2022年9月,上述重大资产重组终止。
当时,对于终止重组原因,国城矿业表示,鉴于标的公司存在为国城集团在哈尔滨银行成都分行29亿元贷款提供担保措施的情形,上述担保措施的解除条件较为复杂,且涉及相关各方的审批与通力配合,存在较大不确定性,交易各方一致决定终止本次交易事项皇冠信用网出租代理 。
国城矿业表示,此次交易前,上市公司主要从事有色金属采选业务皇冠信用网出租代理 。通过本次交易,上市公司将实现对国城实业的控股,在现有以锌精矿、铅精矿、铜精矿等为主要产品的有色金属布局基础上,增加钼精矿采选业务,进一步丰富公司产品结构。
另外,同日公告还显示,根据《上市公司重大资产重组管理办法》及《深圳证券交易所上市公司自律监管指引第8号——重大资产重组》等相关规定的要求,深交所将对本次交易相关文件进行事后审核皇冠信用网出租代理 。 鉴于此,公司董事会决定暂不召开审议本次重大资产购买相关事项的股东大会。公司董事会将根据相关工作进度决定股东大会的具体召开时间,另行公告股东大会通知。
注:本文封面图由AI生成
猜你喜欢
- 2026-04-21皇冠信用网结算日_600多名俄专家从伊朗核电站撤离,俄方:我们希望和平,希望达成共识,但目前美以释放的信号过于矛盾,令人无法期待未来几天会停火
- 2026-04-20信用网怎么注册_北京锁定第4!宁波队史首进季后赛 广州北控争最后1席
- 2026-04-20世界杯足球平台代理_湖人1-0火箭G2前瞻:伤病潮袭湖人,杜兰特将决定系列赛走向?
- 2026-04-18皇冠体育网 _伊朗:特朗普7项声明不属实
- 2026-04-15皇冠ag mos022 _87岁老人在自家梨树园迷路被困5天4夜,108小时水米未进硬撑过来,经救治无大碍
- 2026-04-14皇冠信用网怎么弄_曲靖一位家长在中学调解室猝死,妻子称丈夫因得知孩子被欺凌情绪激动,当地教育局已成立专班处理
- 2026-04-12皇冠信用在线开户_宁波女子上山挖笋遇大雾迷路,足足困了两个多小时,获救时哭了,消防提醒→
- 2026-04-12如何申请到皇冠信用网_合肥警方通报“奥迪车加油后逃单”:涉案驾驶人马某庆(男,21岁,外省人)已被行拘
- 2026-04-10皇冠信用网账号_郑丽文在北京会谈说了啥?日本“降级”中日关系,局势更复杂了!
- 2026-04-10皇冠信用网如何申请_四战四败,内塔尼亚胡满盘皆输,以色列各派系同时发难
- 2026-04-10皇冠信用网开户_孙杨说妻子张豆豆性格泼辣 两人于2023年结婚
- 2026-04-10法甲联赛积分榜比分_长沙男子自带茅台酒在餐厅就餐,饮用时发现味道不对,疑似被人调包报警求助,结果发现当日服务员连工资都没结就“消失”了


网友评论