皇冠信用盘APP下载_财务事项提示——相关个税申报
时间:2023-05-09 阅读:2694
皇冠信用盘代理怎么申请(9990088.com—)开会员号,招代理/条件好/平台出租/招登1登2登3地区代理结合3月份职工个人相关财务事项,现就全省水文系统干部职工办理2022年度个人所得税汇算清缴作如下提示皇冠信用盘APP下载。
壹
如何办理2022年度个人所得税汇算清缴皇冠信用盘APP下载。全省水文系统干部职工应于2023年3月21日至2023年6月30日前下载并登陆手机“个人所得税APP”,在2022年度个人所得税汇算清缴模块中,依据政策办理年度汇算进行退税或补税。离退休职工存在取得工资薪金额外收入的情况,也应进行个人所得税年度汇算清缴。您可以微信搜索公众号国家税务总局,关注后在下方“专题”中选“2022个税年度汇算”中获取个人所得税APP下载入口,查看退税指南,所得税数额,退税及补税说明等。
贰
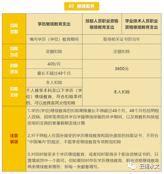
7项专项附加扣除项



展开全文




叁
需要特别提醒的事项皇冠信用盘APP下载。按照税收征管法的有关规定,如果未按规定申报纳税,需要进行处罚,性质不同,处罚不同,有的除了需要补税罚款还需要缴纳滞纳金;对于申报不真实的,隐蔽自己收入的,根据发改委财政金融司出台的“关于个人所得税申报信用机制”规定,个税申报造假、虚报的将对个人信用带来负面影响。
供稿:省局计财处 李 斌
责编:省局计财处 张金陆
审 核:省局办公室 庞 楠 杨 洁
猜你喜欢
- 2026-03-04皇冠信用网去哪里弄 _全国人大代表方燕:建议强制清退严重侵害业主利益的物业公司
- 2026-03-04世界杯皇冠代理平台 _男子花30万元买12瓶“50年茅台”,经茅台官方鉴定5瓶是假酒!相关部门介入调查
- 2026-03-03怎么申请皇冠信用网 _特朗普天塌了,伊朗导弹直接炸毁了3艘油轮,还轰塌美国大使馆
- 2026-03-02皇冠信用盘登2登3 _反击开始!伊朗发起斩首行动,以总参谋部被炸,特朗普开始急了
- 2026-03-01皇冠信用盘结算日是哪天 _外媒披露细节:美以等来“难得机会”,哈梅内伊住所被投掷约30枚炸弹
- 2026-02-28皇冠信用盘代理 _荒唐!上海一男子因半夜嘴馋,连续两晚上街偷烤串
- 2026-02-27皇冠信用网开户_广西女子捡到手机藏了4个月,失主通过Wi-Fi定位找上门
- 2026-02-27皇冠信用网如何开户_中国台北男篮爆冷击败韩国男篮,中国男篮下一场仍不可掉以轻心
- 2026-02-27皇冠信用网最新地址_《镖人:风起大漠》票房近10亿,登顶武侠片冠军!春节档逆跌奇迹咋做到的?
- 2026-02-26皇冠信用网押金多少_女孩上海街头捡到医院合影,连夜送院归还,“这是失主和亲友的珍贵回忆!”,最新:经由医护接力,照片已送还
- 2026-02-23皇冠信用网开号_山东泰安一地有人称挖到三叶虫化石引发跟风采挖,当地:不安全,已封山,如确有化石会保护
- 2026-02-22皇冠信用网登1_欧洲央行:中国绕过了特朗普的关税墙


网友评论